Denominación de orixe "Pan galego"
As condicións que deben cumprir as pezas de pan galego están reguladas pola normativa creada para tal fin dende a Consellería de Medio Rural. Atópanse no documento de Indicación Xeográfica Protexida, que detalla todo o proceso de elaboración, cales son os ingredientes e o etiquetado e logotipo oficial.![]() |
| logotipo oficial |
Extracto do documento (está en castelán).
PLIEGO DE CONDICIONES IGP "PAN GALEGO" /"PAN GALLEGO" JUNIO20173
El pan amparado por la indicación geográfica protegida “Pan galego”/ "Pan gallego" presenta las características siguientes:
- Forma: variable en función del formato de que se trate. Existen cuatro tipos de piezas, con un formato tradicional específico (ver anexo I), que son:
- -“Bolo” u "hogaza": de hechura redondeada e irregular, puede llevar hendiduras en su parte superior y la relación ancho/largo se aproxima a 1/1. Otras variantes son: rematado en su parte superior con un pequeño trozo redondeado de pan a modo de moño, y el de forma alargada con una relación ancho/largo próxima a 1/2. Sus dimensiones varían según su peso, que puede ser de250, 500, 1000,1500gramosy otros formatos mayores.
- -“Rosca”: de forma de aro irregular de aspecto aplanado. Sus dimensiones varían en función de su peso, que puede ser de 250, 500,1000 gramos y otros formatos mayores.
- -“Bola"o "Torta”: de formato redondeado y aplanado. Se denominade distinta forma según la procedencia geográfica y tradicionalmente se cocía antes que los bolos. Para este formato se admiten piezas de 250, 500,1000 gramos y otros formatos mayores.
- -“Barra”: con forma alargada, con una longitud entre 40 y 60 cm y un peso de300 gramos. ...
-Ingredientes: Las materias primas utilizadas serán agua, harina, masa madre, levadura biológica comercial (Saccharomyces cerevisiae) y sal. Todas las materias primas serán de buena calidad, sin impurezas y con características físico-químicas y organolépticas adecuadas, y cumplirán la legislación vigente referente a las mismas. No sepermite el uso de levaduras químicas ni de aditivos, ni de harinas que los contengan. ...
- Harina: ... de trigos autóctonos de Galicia ... con grano con alto porcentaje en proteína, pero con una fuerza panadera media-baja (W entre 80 y 200) ... se exige un mínimo del 25% de esta harina.
- Agua: La cantidad a incorporar en la masa será como mínimo de 75 litros por cada 100 kg de harina. ... Las aguas de Galicia son blandas, con bajo contenido en cal ... esto incide en el las cualidades del pan.
- Masa madre: La masa madre (también denominada “formento”o “lévedo”) se mezcla durante el amasado con el agua, la harina y la sal. La cantidad mínima de masa madre será el 15 % del peso de la harina amasada. La masa madre se hará a partir de un pie de masa añadiéndole harina, agua y, opcionalmente, sal.
- Levadura biológica: Se pueden añadir como máximo 15 gramos de levadura biológica fresca comercial (Saccharomyces cerevisiae), prensada, o su equivalente en otro formato, por cada kilogramo de harina.
- Sal: En la elaboración del Pan gallego se utiliza sal común de uso alimentario. En la dosis a utilizar se tienen en cuenta las recomendaciones de la O.M.S. y la estrategia NAOS en vigor, de manera que se añade un máximo de 18 gramos de sal por cada kilogramo de harina.
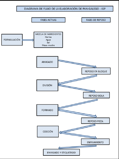
![]() |
| Diagrama de elaboración do pan extraído do mesmo documento |
Investigación sobre as proporcións de ingredientes do pan da comarca de Lemos
No transcurso do desenvolvemento deste proxecto foi proposta unha actividade de investigación sobre as proporcións do pan galego ao alumnado de 2º de ESO. Para nós era de especial interese traballar as porcentaxes de elaboración do pan na nosa comarca e tamén reflexionar sobre a diferencia respecto do patrón de referencia nas porcentaxes da receita respecto do que ocorre noutros manxares, xa que habitualmente fanse respecto da suma de tódolos ingredientes, mentras que aquí todo é referido á cantidade de fariña.
Tamén queríamos saber os valores nutricionais do pan galego pero non fomos quen de atopoar esta información de xeito oficial.
![]() |
| Etiqueta de Pan de 500 gr Panadería Fornos Fernando Valín (Palas) |
Buscando información na rede chegamos á web de "Galicia calidade" que permite unha busca por produtos. No apartado do pan figura unha empresa de Lugo, panadería Chousa, na súa web non están os datos nutricionais, pero na web da distribuidora sí, de ahí tomamos a información que está a continuación, aínda que non sabemos si a rosca galega que eliximos ten a etiqueta de pan galego.
| https://www.thecooksters.com/p-rosca-gallega-425g/ |
ENUNCIADO DA ACTIVIDADE
En todas as receitas de cociña se indican as cantidades que hai que misturar de cada un dos ingredientes que a forman relacionadas co número de persoas para as que se vai cociñar.
- Que ocorre co pan? tamén se fai pensando no número de persoas?
- como é logo? que é a porcentaxe panadeira? que ten de especial? úsase nesta comarca?
http://mediorural.xunta.gal/fileadmin/arquivos/alimentacion/produtos_calidade/2017/Pliego_condiciones_IGP_PAN_GALEGO_junio_2017_C.pdf
http://gastronomadas.com.mx/el-porcentaje-panadero/Táboa para introducción de datos (descargar en formato ods)
Segunda parte da actividade: etiqueta nutricional do pan galego
Estudo dos compoñentes e as calorías para completar estes carteis e elaboración dun logo propio.En breve publicaremos os resultados desta investigación.
ANEXO
Información nutricional sobre o pan, fariñas e artigos relacionados:
https://www.ucm.es/data/cont/docs/458-2018-01-10-cap-14-alimentos-2018.pdf
https://www.sabormediterraneo.com/salud/pan_nutr.html
https://www2.ulpgc.es/hege/almacen/download/6/6678/El_pan_y_sus_variedades.pdf
http://www.bedca.net/bdpub/
A web anterior é da base de datos española de alimentos na que podemos consultar moita variedade e da que extraímos estas dúas imaxes correspondentes ao pan branco e ao pan de centeo.



Comentarios
Publicar un comentario